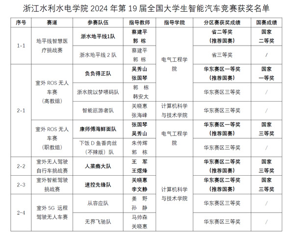
近日,在安徽工程大学举行的第19届全国大学生智能汽车竞赛室外赛顺利闭幕,至此,2024年第19届全国大学生智能汽车竞赛的室内和室外赛全部结束。学校共获国家一等奖1项、国家二等奖1项、国家三等奖3项;分赛区和省三等奖6项,创历史最好成绩。指导教师吴秀山获“全国优秀指导教师”称号。
在学校的大力支持下,2024年,电气学院联合计算机学院认真进行校赛选拔和培训工作,共组织了14支队伍参加了第19届全国大学生智能汽车竞赛。备赛历经智能车设计、组装、调试、赛道演练等多个环节,在指导教师的悉心指导下,参赛队员对作品进行反复测试和打磨。决赛前几日,同学们每天在奋战到深夜,不断改进优化硬件结构和算法,以确保参赛车辆达到最佳技术水平。在全国总决赛的各赛道赛场上,水院学子全神贯注,团结协作,不断调试和优化车辆参数,在速度和准确性上都达到了最佳状态,发挥出了高水平,取得了骄人成绩。
全国大学生智能汽车竞赛是一项以“立足培养、重在参与、鼓励探索、追求卓越”为指导思想,面向全国大学生开展的具有探索性的工程实践活动。大赛常年入选教育部高教学会发布的《全国普通高校学科竞赛排行榜》,是教育部A类赛事。


