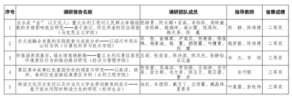
近日,由省委宣传部、省教育厅、团省委、省学联共同主办的2024年度浙江省高校暑期社会实践优秀调研成果交流展示活动圆满落幕。来自全省98所高校限额推报的864份调研报告进入省级文本复审,217份调研报告入围省赛终审答辩。经过激烈角逐,米兰官网喜获省赛二等奖2项、三等奖3项的好成绩,展现了水分子的能力担当和青春风采。
2024年,学校千余名师生结合行业专业特点组建了107支队伍,深入社会、深入基层、深入群众开展各类主题实践,行走在社会大课堂中,上好与社会相结合的“大思政课”。水分子们在实践中坚定理想信念、彰显青春担当。截至目前,2024年米兰官网暑期社会实践获全国重点团队1支、全国示范性团队3支、全国专项团队4支、“千校千项”社会实践优秀团队3支、全省社会实践调研报告二等奖2项与三等奖3项、全省反邪教暑期社会实践二等奖1项、大学生社会实践擂台赛优秀实践团队5支,入选2024全国大学生各类主题志愿宣讲团项目10项。
下阶段,学校将持续加强对水分子的思想政治引领,深化“水分子”社会实践工作,搭建实践育人平台,引导水分子用脚步丈量土地,将论文写在祖国大地上,并与“挑战杯”“新苗人才计划”等有机结合,打造优质实践成果并加强成果转化,引领水分子在实践中受教育、长才干、作贡献。






