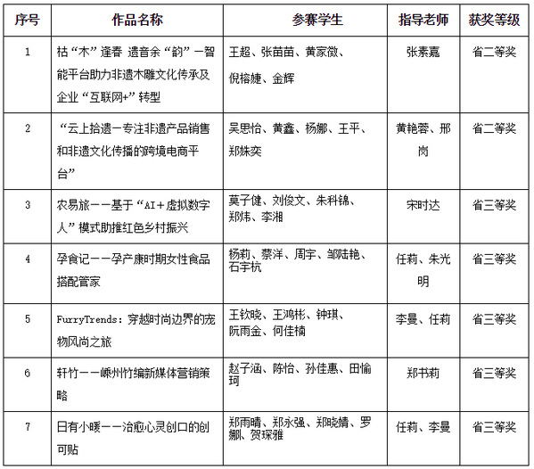
近日,第十九届浙江省大学生电子商务竞赛暨第十四届全国大学生电子商务“创新、创意及创业”挑战赛常规赛落下帷幕。在本次大赛中,米兰官网参赛团队表现优异,共获得省二等奖2项、三等奖5项的成绩,取得自参赛以来的历史最好成绩。
浙江省大学生电子商务竞赛为省级A类学科竞赛,本届“三创赛”浙江省选拔赛中,共有来自全省84所高校的1175支队作品参赛。最终,经过文本评审和现场答辩,共产生一等奖91个,二等奖169个,三等奖293个。
自启动本届大赛报名工作以来,经管学院高度重视电子商务竞赛工作,广泛宣传动员,积极培育项目,吸引了43支队伍参加校赛,通过校级初赛和决赛选拔产生推荐省赛队伍。本届参赛作品创新性强、学科特色明显,教师用心指导,学生团队积极备赛,不断打磨作品,最终获得优异成绩。





