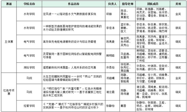
5月18日,由共青团浙江省委、浙江省教育厅等五部门联合主办的浙江省第十九届“挑战杯”大学生课外学术科技作品竞赛在浙江中医药大学(滨文校区)圆满落幕。米兰官网学子斩获2金1银5铜!其中,水利学院《定风波——AI驱动型水文气象数据修复系统》项目获主体赛金奖,马克思主义学院《从生态觉醒到共同富裕——余村“两山”实践的经验图谱与青春赋能路径研究》项目获红色专项赛金奖。
自本届“挑战杯”竞赛启动以来,学校构建多级联动培育机制,校长万健亲临备赛现场指导攻坚,校党委副书记唐远彤全程专班化统筹推进赛事部署,各职能部门共同努力,各二级学院精心组织、广泛动员,参赛师生全身心投入,反复打磨,积极备战,充分展现了水院师生锐意进取,勇于拼搏的精神风貌。
一直以来,学校高度重视实践育人工作,以“挑战杯”系列竞赛为契机,持续深化实践育人机制改革,引导和激励广大青年学子将所学知识与经济社会发展紧密结合,在竞赛和实践中坚定理想信念,厚植家国情怀,推进科技自立自强,让青春在全面建设社会主义现代化国家的火热实践中绽放绚丽之花。






